General Information :
CDMA Signal Analyzer
: CDMA Menus
CDMA Menus
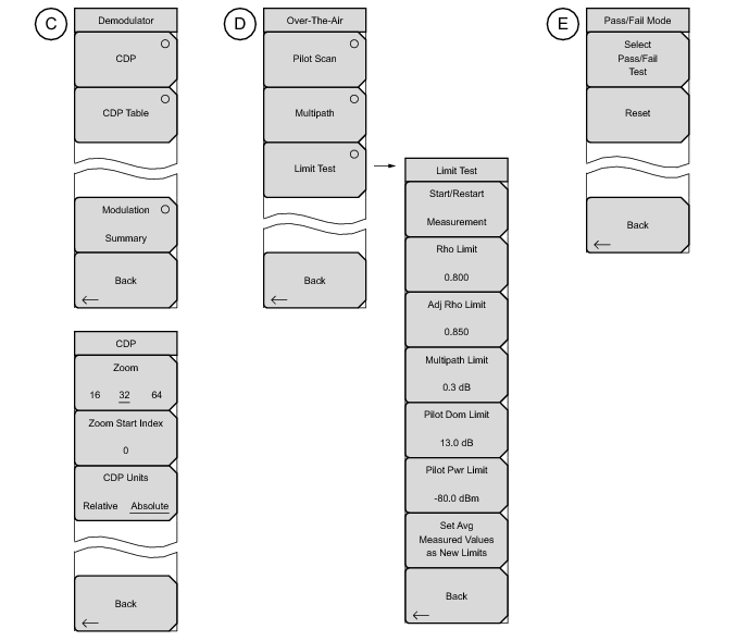
CDMA Menu Layout (1 of 2)
CDMA Menu Layout (2 of 2)
Copyright 2010 Anritsu Company
Anritsu Company
1-800-ANRITSU
10450-00025, Rev. A
mmdtechpubs@anritsu.com