Spectrum Analyzer Measurement Guide, Legacy : Channel Scanner (Option 27) : Channel Scanner (CHS) Menu Tree

Channel Scanner (CHS) Menu Tree
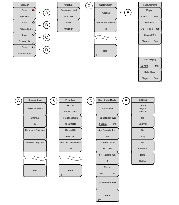
Figure 5‑1 show the map of the Channel Scanner menus. The following sections describe CHS main menus and associated submenus. The submenus are listed in the order they appear on the display from top to bottom under each main menu.
 

Copyright 2011 Anritsu Company
Anritsu Company
1800-ANRITSU
10450-00034, Rev. A
mmdtechpubs@anritsu.com